在嵌入式電路設計中包含模擬電路設計成分比較少,常用的模擬器件大部分為二極管、晶體管。本人現將嵌入式電路中晶體管所組成電路總結一下,以達到鞏固目的。
開關器件
在嵌入式電路中經常使用IO口來控制某些電路的開關功能,此時三極管可作為開關器件來使用。作為開關器件使用時需使用開關三極管如9014和9015等小功率器件,此時三極管處于飽和狀態?,F舉一例來說明該類電路特點:


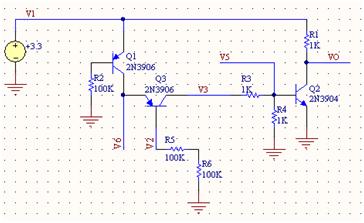
為仿真電路圖不是很完整,該電路為晶振關閉功能電路,其中VO接MCU晶振輸入端如(XIN)。
若Q1和Q3基極同時為低時,Q2導通而使得VO為0造成晶振停振關閉處理器。我們分析R3和R4(實際電路470K)使得Q2和Q3處于飽和態;Q3為Q1集電極負載,調整R5阻值時可控制Q1處于飽和態或放大態。要使Q2基極導通必須使Q1提供足夠大電流才滿足條件,只有Q1處于放大態才滿足條件;
R5=100K時,仿真圖如下:


R5=470K時,仿真圖如下:


通過以上分析可以得出只有當電流足夠大時才能使Q2導通而關閉晶振,以上是一個較復雜的組合開關電路。
功率器件
在嵌入式電路設計中,很少使用到功率放大電路,昨天將大學模電教材晶體管內容通讀后有所感悟,雖然當時模電自認為學的不錯但重讀之后才發現當時只是死記硬背而沒有真正領悟。
靜態工作點不但決定是否會失真,而且還影響電壓放大倍數、輸入電阻等動態參數。然而在實際電路中由于環境溫度的變化而使得靜態工作點補穩定,從而使得動態參數不穩定,更嚴重可能造成電路不能正常工作;在所有環境因素中,溫度對動態參數的影響是最大的。
當溫度升高時,晶體管放大倍數變大且ICE明顯變大。以共射極電路為例,當溫度升高時將使Q點向飽和區域移動;當溫度降低時將使Q點向截止區域移動。
下圖是典型的靜態工作點電路


圖AB均有相同的等效直流電路。為了穩定Q工作點,通常要滿足I1>>IBQ而使得
VBQ =Rb1*VCC/ Rb2+ Rb1
通過這樣設計使得無論環境溫度怎么變化,VBQ將基本保持不變。
當溫度升高時ICE變大,而使得VEQ變大,因VBE=VBQ – VEQ所以VBE將變小;由于VBE變小故IBE也將變小,從而ICE將變小。
RE的使用將直流負反饋引入使得Q工作點越穩定,一般而言是反饋越強,Q點越穩定。
其他穩定Q工作點電路


以上為利用二極管方向特性和正向特性進行溫度補償的電路。
對圖A而言,因為IRB=ID+IBE,當溫度上升時ICE和ID變大(方向電流隨溫度升高變大),這樣將使得IBE減小而造成ICE減小。
烜芯微專業制造二極管,三極管,MOS管,橋堆等,20年,工廠直銷省20%,1500家電路電器生產企業選用,專業的工程師幫您穩定好每一批產品,如果您有遇到什么需要幫助解決的,可以直接聯系上方的聯系號碼或加QQ,由我們的銷售經理給您精準的報價以及產品介紹
烜芯微專業制造二極管,三極管,MOS管,橋堆等,20年,工廠直銷省20%,1500家電路電器生產企業選用,專業的工程師幫您穩定好每一批產品,如果您有遇到什么需要幫助解決的,可以直接聯系上方的聯系號碼或加QQ,由我們的銷售經理給您精準的報價以及產品介紹

