1、三極管簡單介紹
三極管我們有時候也稱為晶體管、晶體三極管等,它是一種電流控制元器件,即用基極電流去控制集電極電流。能夠把微弱信號放大成較大電信號, 有PNP和NPN兩種。它有截止狀態、放大狀態、飽和導通三種工作狀態,我們經常用到的就是飽和導通狀態,處于飽和狀態時候,三極管失去了電流放大作用,集電極C與發射極E之間的電壓很小,Vce兩極電壓相當于為零,也就是說短路狀態,這種狀態經常與截止狀態配合一起用作開關作用,特別是在小信號小電流場合。
2、三極管開關作用
下面介紹三極管在開關方面的作用,以SS8050三極管為例,這種一種普遍用于功率放大電路的三極管,與SS8550 互補。8050是一種低電壓、大電流、小信號的NPN型硅三極管,最大集電極電流為0.5 A,而SS8050最大集電極電流為1.5 A。


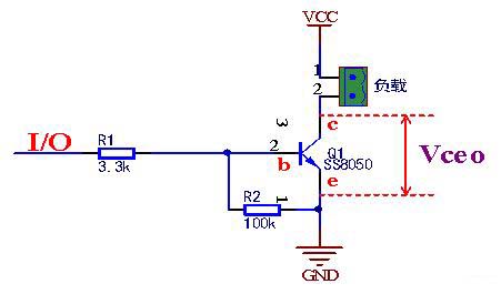
下圖是三極管開關電路


3、三極管設計主要參數
三極管在作開關作用時候,在設計電路至少要考慮三個參數:集電極-發射極電壓Vceo、集電極連續電流Ic、集電極耗散功率Pc等,如下表是SS8050三極管極限參數


1)集電極-發射極電壓Vceo
這是集電極與發射極電壓之間的最大耐壓值,設計電路時候要考慮不能超過此耐壓值,至少要大兩倍于輸入電壓值,這樣電路才更可靠。


2)集電極連續電流Ic
這是三極管集電極最大電流,三極管處于放大狀態時候,這個電流隨著基極電流不斷增大而增大,當增大到一定程度時候不再變化,此時接近于飽和狀態,作開關用時候,這個電流不能超過規定值。
3)集電極耗散功率Pc
Pc指的是集電極與發射極上消耗的功率,Pc=Ic*Vce,電流流過三極管把熱量轉換為耗散功率,表現為三極管發熱、內部溫升上升,超過這個功率值三極管將會損壞。
除了這三個,還有Vbe電壓等
用三極管作開關電路,一般是小一點的負載,如果是負載大一點的用大功率的三極管或者用MOS管驅動。
烜芯微專業制造二極管,三極管,MOS管,橋堆等,20年,工廠直銷省20%,1500家電路電器生產企業選用,專業的工程師幫您穩定好每一批產品,如果您有遇到什么需要幫助解決的,可以直接聯系上方的聯系號碼或加QQ,由我們的銷售經理給您精準的報價以及產品介紹
烜芯微專業制造二極管,三極管,MOS管,橋堆等,20年,工廠直銷省20%,1500家電路電器生產企業選用,專業的工程師幫您穩定好每一批產品,如果您有遇到什么需要幫助解決的,可以直接聯系上方的聯系號碼或加QQ,由我們的銷售經理給您精準的報價以及產品介紹

