本文是關于兩個MOS 管串聯組成反向電流阻斷電路的介紹。
兩個MOS管背靠背串聯,組成雙向開關。
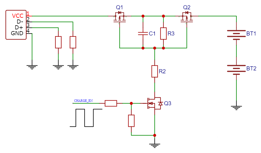
Figure 1 示例為Back-to-Back Connected PMOS 組成的Bidirectional Power Switch.


Figure 1: Back-to-Back Connected PMOS
應用場景: 鋰電池充放電電路。
A. 通過USB 給Battery 充電,當控制Q3 導通, USB 電源通過Q1 體二極管與Q3 形成通路,VGS(Q1)=VGS(Q2) < 0, 于是Q1 和 Q2 導通, 實現Battery 充電。
B. Battery 給USB 外接的負載供電,當控制Q3 導通, Battery電源通過Q2 體二極管與Q3 形成通路,VGS(Q1)=VGS(Q2) < 0, 于是Q1 和 Q2 導通, 實現給USB 接口電路供電。
C. 當控制Q3 關斷時, USB 無法給Battery 充電, Battery 也無法給USB 負載供電,這種架構可以實現電流防倒灌功能/反向電流阻斷。
D. MOS 管基極的電容C 充使得導通變緩,可以起到限制雙向的浪涌電流。
E. 兩個NMOS 組成的反向電流阻斷電路,參考Figure 2, Figure 3,其中Figure 2 的接法更為常見。


Figure 2: Back-to-Back Connected NMOS in Common Drain


Figure 3: Back-to-Back Connected NMOS in Common Source
為什么要用兩個MOS 背靠背串聯呢? 可以用單獨一個MOS來實現嗎?
A.使用1個MOS管,當控制MOS 關斷時,由于MOS 體二極管的作用,Battery 還可以通過體二極管放電,起不到關斷作用,參考Figure 4.


Figure 4: One MOS Design
B. 使用2個MOS管,當控制兩個MOS 都關斷時,由于MOS 體二極管反向串聯,可以起到阻斷Battery 放電作用, 參考Figure 5.


Figure 5: Two MOS in Series Design
〈烜芯微/XXW〉專業制造二極管,三極管,MOS管,橋堆等,20年,工廠直銷省20%,上萬家電路電器生產企業選用,專業的工程師幫您穩定好每一批產品,如果您有遇到什么需要幫助解決的,可以直接聯系下方的聯系號碼或加QQ/微信,由我們的銷售經理給您精準的報價以及產品介紹
聯系號碼:18923864027(同微信)
QQ:709211280

