運放加法器電路原理:
將多個輸入信號通過電阻分壓器接入運放的反向輸入端,然后將運放的正向輸入端接地,最后將輸出端連接到負載電阻上。當輸入信號經過電阻分壓器后,它們的電壓將被轉換成電流,然后通過運放的反向輸入端輸入到運放內部的差分放大器中。差分放大器會將兩個輸入信號的差值放大,并輸出到運放的輸出端。由于運放的反向輸入端接收到的多個輸入信號的電流相加,因此輸出信號就是它們的和。
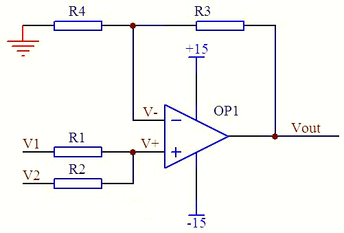
運放加法器電路圖


由虛短知:
V- = V+ = 0 ……a
由虛斷及基爾霍夫定律知,通過R2與R1的電流之和等于通過R3的電流,故
(V1 – V-)/R1 + (V2 – V-)/R2 = (Vout – V-)/R3 ……b
代入a式,b式變為
V1/R1 + V2/R2 = Vout/R3
如果取
R1=R2=R3
則上式變為
Vout=V1+V2
這就是反相加法器,相位相反,輸出等于兩個輸入的和。


因為虛斷,運放同向端沒有電流流過,則流過R1和R2的電流相等,同理流過R4和R3的電流也相等。故
(V1 – V+)/R1 = (V+ - V2)/R2 ……a
(Vout – V-)/R3 = V-/R4 ……b
由虛短知:
V+ = V- ……c
如果R1=R2,R3=R4,則由以上式可以推導出
V+ = (V1 + V2)/2 V- = Vout/2
故Vout = V1 + V2
也是一個加法器
運放加法器這種電路通常使用運放作為核心元件,因為運放具有高增益、高輸入阻抗和低輸出阻抗等優點,可以有效地放大和處理信號。在實際應用中,運放加法器電路可以用于音頻信號的混音、電壓信號的加法運算等。
〈烜芯微/XXW〉專業制造二極管,三極管,MOS管,橋堆等,20年,工廠直銷省20%,上萬家電路電器生產企業選用,專業的工程師幫您穩定好每一批產品,如果您有遇到什么需要幫助解決的,可以直接聯系下方的聯系號碼或加QQ/微信,由我們的銷售經理給您精準的報價以及產品介紹
聯系號碼:18923864027(同微信)
QQ:709211280

