PMOS管常作開關使用,如果負載是較大的容性負載,則在PMOS管開通瞬間,造成前級電源電壓跌落。如下面的示例:

圖1 PMOS作電源開關,開通瞬間前級電源電壓跌落
現象描述:
PMOS管打開時,會使前級電源VCC電壓跌落。VCC_3G并聯一個1000uf電容,初步判斷是mos管開啟瞬間充電電流引起,減小容值有比較小的改善,直接去掉后電壓才不會跌落,但是這個儲能電容又不能去掉,請問有無改進辦法?
其實,解決這個問題的關鍵,就在于降低大容量電容的充電速度??偟膩碚f,有以下辦法:
在1000uF與PMOS管之間串聯電阻或者在電容上面串聯電阻;
在PMOS管之前增加串聯電阻;
降低PMOS管的開通速度,包括在GS間并聯電容或者在GD間并聯電容;
在PMOS管與電容之間串聯電阻或者在電容上面串聯電阻
這種方法,其實就是降低電容的充電電流,從而減小前級電源電壓的跌落。根據串聯電阻的位置不同,可以分為兩種,如圖2所示。

圖2 在PMOS管與電容之間串聯電阻或者在電容上面
不管哪種,串聯電阻均能夠降低電容的充電速度,但是也相應的降低負載驅動能力。
在PMOS管之前增加串聯電阻
這種方法,其實和上面的方法大同小異,其本質都是降低前級電源對電容的充電電流,電路及如圖3所示。

圖3 在PMOS管之前增加串聯電阻

圖4 在PMOS管之前增加串聯電阻仿真
其中,串聯電阻大小以負載最大電流和PMOS管的最大允許電流的平均值而定。
關于功耗計算如下:
AO3401最大可承受30A的脈沖電流,降額一半,以15A計。取樣電阻阻值計算為:0.7V/15A=46.6mOhm,取47mOhm。電路進入穩態后,電流為1A。取樣電阻上功耗為47mW,與MOS管(Ron=50mOhm)相當。普通貼片電阻0603額定功率為100mW,仍有50%以上的降額幅度。
從仿真波形看,Q1和Q2電流為0,PMOS管偏置由C1維持。
假設單片機控制電壓為5V,電源電壓也為5V。整個電路耗電5V×1A=5W。
開關控制電路耗電為:
(47+50)mOhm×1A+(5–0.7)V^2/200kOhm
=97mW+92.45mW=189.45mW
占約0.18945/5=3.789%的整個電路功耗。
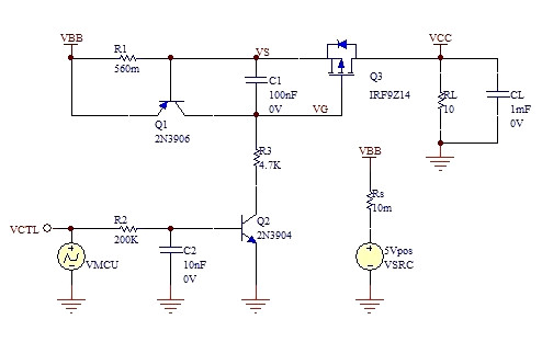
降低PMOS管的開通速度,GS間并聯電容或者在GD間并聯電容
這種方法則是通過控制PMOS管的溝道寬度來間接控制電容的充電電流。同樣,根據并聯電容的不同位置,也有兩種方法:
1.GS間并聯電容
S8050三極管未導通時,并聯電容兩端電壓均為前級電源電壓;當S8050導通后,并聯電容則通過1.2K電阻R4放電,也就是PMOS管的柵極電壓,當GS電壓(PMOS管S大于G)滿足導通閾值時,PMOS管開始逐漸導通。
這種方法的效果跟并聯電容容值,放電電阻阻值,PMOS管的GS開通閾值有關。例如,PMOS關的GS開通閾值一定時,并聯電容的容值越多,效果越好。
但是,這也是這種方法的缺點。
2.GD間并聯電容
S8050三極管未導通時,并聯電容兩端電壓分別為柵極VCC,漏極為高阻態;當S8050導通后,并聯電容開始通過電阻R4放電,PMOS管柵極電壓逐漸降低,PMOS管逐漸導通,PMOS管漏極電壓升高,反過來會使與PMOS管柵極連接的并聯電容的極板電壓升高(并聯電容放電電流流經R4的結果),又抑制PMOS管的開通,如此反復,可以使電容平穩充電。
〈烜芯微/XXW〉專業制造二極管,三極管,MOS管,橋堆等,20年,工廠直銷省20%,上萬家電路電器生產企業選用,專業的工程師幫您穩定好每一批產品,如果您有遇到什么需要幫助解決的,可以直接聯系下方的聯系號碼或加QQ/微信,由我們的銷售經理給您精準的報價以及產品介紹
聯系號碼:18923864027(同微信)
QQ:709211280

