在電子電路中我們常常需要使用負電壓,比如說我們在使用運放的時候常常需要建立一個負電壓。
下面請看我們在單片機電子電路中常用的兩種負電壓產生電路。

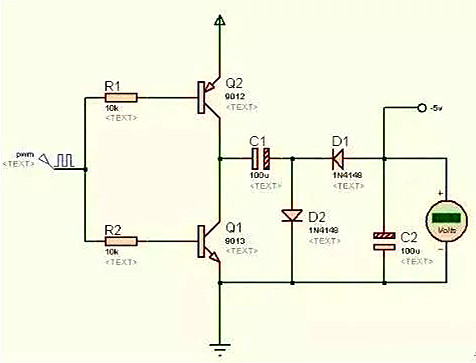
現在的單片機有很多都帶有了PWM輸出,在使用單片機的時候PWM很多時候是沒有用到的,用它輔助產生負壓是不錯的選擇。
上面的電路是一個最簡單的負壓產生電路。使用的原件是最少的,只需要給它提供1kHz左右的方波就可以了,相當簡單。這里需要注意這個電路的帶負載能力是很弱的,同時在加上負載后電壓的降落也比較大。
由于上面的原因產生了下面的這個電路:

負電壓產生電路分析
電壓的定義:
電壓(voltage),也稱作電勢差或電位差,是衡量單位電荷在靜電場中由于電勢不同所產生的能量差的物理量。其大小等于單位正電荷因受電場力作用從A點移動到B點所做的功,電壓的方向規定為從高電位指向低電位的方向。
說白了就是:某個點的電壓就是相對于一個參考點的電勢之間的差值。V某=E某-E參。一般把供電電源負極當作參考點。電源電壓就是Vcc=E電源正-E電源負。
想產生負電壓,就讓它相對于電源負極的電勢更低即可。要想更低,必須有另一個電源的介入,根本原理都是利用兩個電源的串聯。電源2正極串聯在參考電源1的負極后,電源2負極就是負電壓了。

〈烜芯微/XXW〉專業制造二極管,三極管,MOS管,橋堆等,20年,工廠直銷省20%,上萬家電路電器生產企業選用,專業的工程師幫您穩定好每一批產品,如果您有遇到什么需要幫助解決的,可以直接聯系下方的聯系號碼或加QQ/微信,由我們的銷售經理給您精準的報價以及產品介紹
聯系號碼:18923864027(同微信)
QQ:709211280

