1000W逆變器工作原理及電路圖
該功率逆變器電路將提供非常穩定的“方波”輸出電壓。操作頻率由電位器決定,通常設置為60 Hz。可以使用各種“現成的”變壓器;或者自定義風自己以獲得最佳效果。
額外的MOSFET可以并聯以獲得更高的功率。建議在電源線上安裝“保險絲”并始終連接“負載”,同時接通電源。保險絲額定電壓為32伏,每100瓦輸出應大約為10安培。電源引線必須足夠重,以處理此高電流消耗!適當的散熱器應該用在RFP50N06 Fets上。這些Fets的額定電流為50安培和60伏特。可以替換其他類型的MOSFET。
有局限--已經有過多次要求換電器1000瓦甚至更多。在1000瓦特和12伏電源下工作時,輸入電流將接近100 AMPS。這將需要HUGH大小的主線。

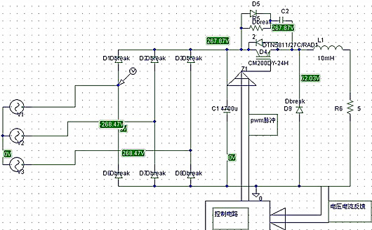
1000w逆變器電路圖
1000W電子白金機逆變器如何制作?
簡單的一種逆變器自制方法,很容易,基本不用調試,安裝好元件就可以工作了。
自制6V轉交流220V逆變器電路
一、逆變器電路原理晶體管V,變壓器T的N1、N2繞組和電容器C構成變壓器耦合LC振蕩電路。電位器RP和電阻R為振蕩管提供偏置電流。
二、元器件及制作 V選用3DD59A,R用1/4W的普通電阻,C選用0.22μF/50V,變壓器需自制,N1、N2繞組用0.9mm的漆包線,N3繞組用0.67mm的漆包線,繞組框架可用1mm厚的硬紙板制作,磁芯最好用鐵氧體U型或環型,如沒有,就用普通E型或F型硅鋼片代替,直流電流G用6V蓄電池。
三、安裝要求:只要元器件良好,安裝無誤,即可調試,通電后調節RP可以控制電路的輸出功率。若電路不起振,可能是反饋繞組極性問題,用極性判別法進行判別或將繞組N1或N2反接后再試,圖中有“·”標志的為同名端。當電網停電時,本電路輸出頻率為50Hz,電壓為220V±5%的交流電,對用電設備保證臨時供電。
用12V的逆變器1000W 220V能用做電魚機嗎?
當然,但是需要改裝。你的逆變器輸出應該是220V正弦交流電。而電魚機輸出是幾十到幾百赫茲峰值220V左右的脈沖直流電。所以要加裝后級電路,整流--慮波---用可控硅或場效應管控制脈沖輸出,方可。

1000w逆變器電路圖
〈烜芯微/XXW〉專業制造二極管,三極管,MOS管,橋堆等,20年,工廠直銷省20%,上萬家電路電器生產企業選用,專業的工程師幫您穩定好每一批產品,如果您有遇到什么需要幫助解決的,可以直接聯系下方的聯系號碼或加QQ/微信,由我們的銷售經理給您精準的報價以及產品介紹
聯系號碼:18923864027(同微信)
QQ:709211280

