一般DC-DC電源芯片內部都有一個under voltage lock out(UVLO)功能,其作用是當芯片的供電電壓低于UVLO的門限值時,關閉IC,以免IC工作異常。
但是很多情況下,我們更關心的是芯片的輸出電壓是否滿足板卡功能模塊的正常運行。
輸出欠壓保護電路設計
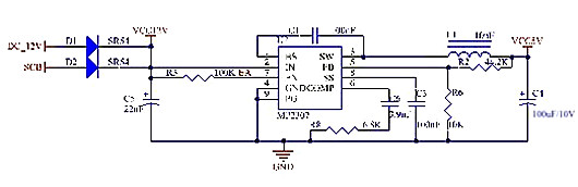
案例說明:板卡供電電源為DC_12V,DC_12V經MP2307降壓到5V,給板卡其他功能電路供電。同時板卡上有一超級電容SCB作為備用電源,當DC_12V突然掉電時,可繼續由SCB供電,保證數據不丟失。
板卡電源設計如下:

超級電容兩端電壓會隨著放電時間的增長而降低。當其電壓降低到一定程度時,MP2307的輸出電壓VCC5V也會隨之降低。而板卡上核心部件供電電壓低于4.3V時,會出現異常。
因此,需要設計一個輸出欠壓保護電路,使VCC5V低于4.3V時,能關閉MP2307,保證核心部件正常運行。
首先用比較器LM2901搭建欠壓保護電路如下:

可以看到,電路正常運行過程中,當VCC5V低于4.37V時,可關閉MP2307。滿足欠壓保護要求。
但是系統剛上電時,VCC5V是沒有的,EA一直為低電平,即MP2307一直處于關閉狀態。那此時如何開啟MP2307呢?
這里我們在電路上加入一個信號DC_12V,如下圖:

由于電容兩端電壓不能突變,系統剛上電時,C7右側節點會有一個瞬時12V的電壓,該電壓可保證上電時,順利開啟MP2307。
本電路巧妙地利用了電容兩端電壓不能突變的特性,保證了上電瞬間,順利開啟MP2307。
用示波器測量該節點處電壓波形如下(藍色):

可以看到C7右側節點電壓,在上電瞬間,因電容上電壓不能突變(來不及充電,相當于短路),輸入電壓全降在電阻R4上,之后,電容C7的電壓按指數規律快速充電上升,R4上電壓對應的按指數規律快速下降。
C7兩端并聯電阻R9,阻值遠大于R5,降低了DC_12V對R4上電壓的影響。
〈烜芯微/XXW〉專業制造二極管,三極管,MOS管,橋堆等,20年,工廠直銷省20%,上萬家電路電器生產企業選用,專業的工程師幫您穩定好每一批產品,如果您有遇到什么需要幫助解決的,可以直接聯系下方的聯系號碼或加QQ/微信,由我們的銷售經理給您精準的報價以及產品介紹
聯系號碼:18923864027(同微信)
QQ:709211280

