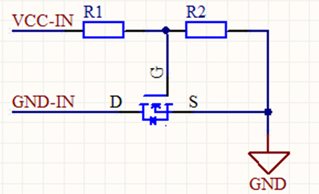
典型電路
1、電路1

說明:
GND-IN 為電源接口的負極
GND 為內部電路的公共地
原理分析
正向接:
VCC-IN通過R1、R2、MOS體二極管,最后回到GND-IN;然后GS電壓升高,緊接著SD溝道形成;溝道電阻很小,將MOS體二極管短路。
反向接:
MOS體二極管截至
2、電路2
說明:
GND-A-24V 為電源接口的負極
GND-A 為內部電路的公共地

原理分析
正向接:
VCC-IN通過R1、R2 ,最后回到GND-IN;然后GS電壓升高,緊接著SD溝道形成,GND-A-24V便接在了GND-A上。
反向接:
雖然 MOS體二極管這時正向接,但是由于GND-A上端接的是我們的電路,電路的上端是VCC-A-24V-IN,所以還是無法通過;事實上GND-A-24V根本接不進我們的電路以形成回路。
二、優缺點
1、優點
由于正向接導通時,MOS管Ron很小,壓降非常小,基本保證了GND和GND-IN等電位。
而串聯二極管會有一定的壓降。
2、缺點
電路復雜,價格也高。
〈烜芯微/XXW〉專業制造二極管,三極管,MOS管,橋堆等,20年,工廠直銷省20%,上萬家電路電器生產企業選用,專業的工程師幫您穩定好每一批產品,如果您有遇到什么需要幫助解決的,可以直接聯系下方的聯系號碼或加QQ/微信,由我們的銷售經理給您精準的報價以及產品介紹
聯系號碼:18923864027(同微信)
QQ:709211280

