負反饋放大電路
負反饋放大電路是指引入了交流負反饋的放大電路。交流負反饋能夠穩定放大電路的信號輸出。因為負反饋的基本作用就是將引回的反饋量與輸出量相減,從而調整電路的凈輸入量和輸出量。
交流負反饋的四種方式:電壓串聯、電壓并聯、電流串聯、電流并聯。從輸出端觀察,反饋量是想要穩定輸出電壓還是想穩定輸出電流。從輸入端觀察,反饋的結果是減小凈輸入電壓還是凈輸入電流。反饋量若取自輸出電壓則稱為電壓反饋,若取自輸出電流則稱為電流反饋。反饋量與輸入量若以電壓方式相疊加,則為串聯反饋,若以電流方式疊加,則是并聯反饋。
負反饋放大電路的計算
深度負反饋放大電路的近似估算
只有放大電路滿足了深度負反饋這個條件,我們才可以用近似計算法來估算電路的放大倍數。這一點是我們學習的重點。即:(1+AF)>>1時,可以對放大倍數進行估算。
當(1+AF)>>1時,則 Af=A/(1+AF)≈A/AF=1/F 由此可見,引入負反饋后,放大電路的放大倍數僅取決于反饋系數F,與基本放大電路的放大倍數基本無關。
我們根據Af和F的定義: Af=XO/Xi F=Xf/XO
可得到如下近似關系: Xi≈Xf 即:在深度負反饋時,輸入量等于反饋量,凈輸入量為零。
(1)對于串聯負反饋 Uf≈Ui Ui'≈0
從此式找出輸出電壓輸出電壓Uo與輸入電壓Ui的關系,從而估算出電壓的放大倍數Auf
(2)對于并聯負反饋 If≈Ii Ii'≈0
從此式找出Uo和Ui的關系,估算出Auf
負反饋估算方法
我們以串聯電壓負反饋放大電路為例:
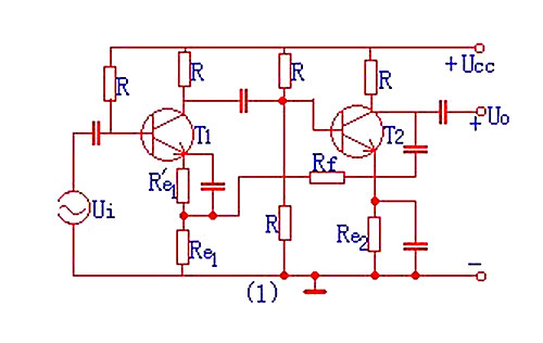
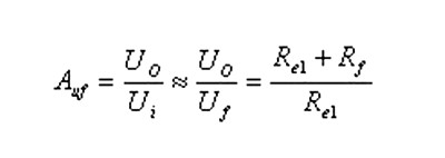
如圖(1)所示電路為串聯電壓負反饋放大電路,試分析其電壓放大倍數

由于是串聯電壓負反饋,故Ui≈Uf。
輸出電壓Uo經Rf和Re1分壓后反饋到輸入回路。
即:

則:

由于輸出電壓與輸入電壓的相位一致,故電壓的放大倍數為正值。
注:當放大電路不滿足深反饋時,不能用此方法求解電壓的放大倍數。
〈烜芯微/XXW〉專業制造二極管,三極管,MOS管,橋堆等,20年,工廠直銷省20%,上萬家電路電器生產企業選用,專業的工程師幫您穩定好每一批產品,如果您有遇到什么需要幫助解決的,可以直接聯系下方的聯系號碼或加QQ/微信,由我們的銷售經理給您精準的報價以及產品介紹
聯系號碼:18923864027(同微信)
QQ:709211280

