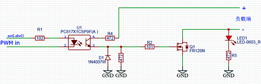
根據實物圖,畫出的電路圖如下:


用一個個12V電源供電,控制一個12V 的燈的亮暗,mos管在燈亮度比較高時,溫度很燙,手感的話,估計超過50度,用220v交流功率計測試,在高亮狀態下,功率大致為40w左右,燈的供電是12V,也就是說電流大致在3A左右,按道理說這個電流不大。那mos管發燙,肯定是不完全導通導致的本色消耗過大。
用示波器在mos管的G極和D極測試波形,如下圖2個。
這個是mos管G極的驅動波形圖,看起沒問題,驅動電壓也達到了6V以上:

但是在D極測試出波形,就有大問題了,波形如下:

在mos管的G極電壓為低時,mos管截止,D極理論上的電壓應該為12V,當MOS管的G極電壓為高時,D極電壓應該為0V。
實際情況是:當MOS管的G極電壓為高時,D極電壓為0.8V,基本符合預期。
當MOS管的G極電壓為低時,D極電壓有個緩慢上升的過程,大家可以分析下這個緩慢上升的過程,到底是什么原因導致的。
〈烜芯微/XXW〉專業制造二極管,三極管,MOS管,橋堆等,20年,工廠直銷省20%,上萬家電路電器生產企業選用,專業的工程師幫您穩定好每一批產品,如果您有遇到什么需要幫助解決的,可以直接聯系下方的聯系號碼或加QQ/微信,由我們的銷售經理給您精準的報價以及產品介紹
聯系號碼:18923864027(同微信)
QQ:709211280

