置電流以形成尾電流源并確定直流偏置點。本文介紹一種自偏置的電流鏡,從原理出發,并以0.18um的工藝進行設計和仿真。
自偏置電流鏡原理
如圖一所示的電路,也稱之為Beta-multiply reference電路,其中M2的尺寸是M1的k倍。M3復制M4的電流,M2和M1的漏極電流相同,但是VGS并不相等。其中:

可以看出,參考電流與工藝參數、電阻和MOS管尺寸比例有關,所以合理的選擇電阻值和MOS管尺寸及比例就能得想要的參考電流。

圖一的電路會經常拿來與圖二的電路相比較。這兩個電路看似很像,但有實質性的區別,圖一的電路因為電阻的加入衰減了環路增益而變得穩定,而圖二的電路不穩定。
兩者都是利用正反饋來得到參考電流,通過在P點或者N點斷開環路并加獨立源來分析環路增益,可以發現圖一所示電路的環路增益小于一,而圖二所示的電路環路增益大于一,導致不穩定的正反饋,所以圖二所示的電路無法提供穩定的參考電流。

對于圖一所示的自偏置的電流鏡,會存在另一個穩定的狀態,那就是“零電流狀態”,換言之,就算提供了電源電壓,電路兩邊流過的電流可能為零,這依然是一種穩定狀態,可以草率的理解為“簡并”態。
因此,我們需要一個“刺激電路”,旨在將電路拉離“零電流狀態”,我們稱之為啟動電路(start up ciucuit),啟動電路在初始時將電路啟動,產生一個參考電流,主電路正常工作時啟動電路應該不影響主電路。如圖三所示為加了簡單的啟動電路的電流鏡。

初始時,M3、M4、T3的柵極電壓接近Vdd,M1、M2、T2柵極電壓接近于地,因此,T1導通并傳輸M3柵極到M1柵極的電流,此時電路脫離零電流狀態,開始進入工作點;
工作時,Vbiasn將T2導通,因為T2的寬長比遠大于T3,所以在流過同樣電流的情況下,T2的漏極電壓將會很低,使得T1截止,所以啟動電路此時不影響主電路的工作狀態。
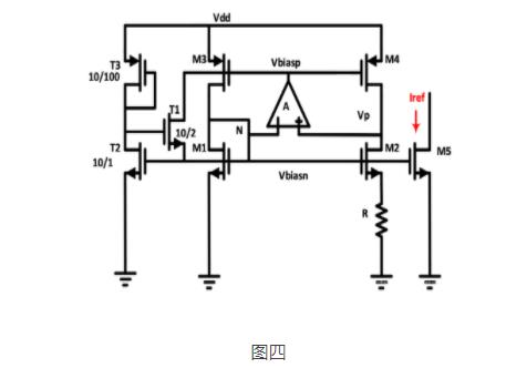
我們非常關注此電路對電源電壓的敏感性,通過分析我們知道參考電流對電源電壓的敏感度依賴于MOS管的輸出阻抗,輸出阻抗越大,敏感性越低。
對于長溝道的MOS管來說,輸出阻抗比較大,而對于短溝道的MOS管輸出阻抗比較低,所以在電源電壓變化使參考電流會出現不穩定的情況,為了減小敏感度,我們需要減小VDD變化時所引起的NMOS管漏源電壓的變化。
如圖四所示,加一個放大器用來鉗位M1、M2的漏極電壓,此時形成了一個串聯負反饋,增加了M2的輸出阻抗,增加的放大器也稱為輔助放大器(Auxiliary amplifier)。

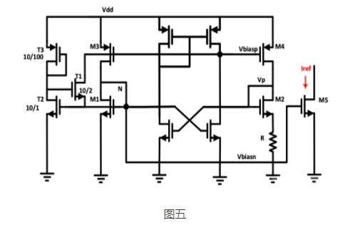
具體的電路實施如圖5所示。

〈烜芯微/XXW〉專業制造二極管,三極管,MOS管,橋堆等,20年,工廠直銷省20%,上萬家電路電器生產企業選用,專業的工程師幫您穩定好每一批產品,如果您有遇到什么需要幫助解決的,可以直接聯系下方的聯系號碼或加QQ/微信,由我們的銷售經理給您精準的報價以及產品介紹
聯系號碼:18923864027(同微信)
QQ:709211280

