過壓保護電路
過壓保護,是指被保護線路電壓超過預定的最大值時,使電源斷開或使受控設備電壓降低的一種保護方式。
其作用是,若開關電源內部穩壓環路出現故障或者由于用戶操作不當引起輸出電壓超過設計閾值時,為保護后級用電設備防止損壞,將輸出電壓限定在安全值范圍內。過壓保護電路設計的兩個方向。
一、使用集成芯片做過壓保護電路設計
此類芯片一般不僅僅具有過壓保護功能,多數還集成了欠壓,過流等功能于一體。具體芯片使用使用方法可參看具體數據手冊。
二、使用分立元器件搭
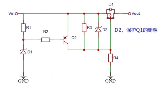
如下圖 1 所示

電路實現原理如下:
當 Vin 電壓輸入正常范圍時,穩壓二極管 D1 沒有被擊穿,,未進入穩壓狀態。
流過電阻R1,R1的電流基本為0。三極管Q2的Vbe=0,此時Q2處于截止狀態。
MOS管Q1的Vgs由電阻R3,R4分壓決定,PMOS管導通,即電源正常工作。
當Vin輸入大于正常輸入電壓,此時輸入電壓Vin>Vbr,穩壓二極管被擊穿,其上電壓為Vbr。
三極管Q2導通,Vce≈0,因此Q1的Vgs≈0,mos管關閉,電源電路斷開,從而實現過壓保護。

注:
a、電路本身具有通用性,可以根據具體電路選擇穩壓二極管D1及R1的值,R1選取要注意,不能讓流過D1的電流低于起穩定電流Iz,否則可能導致管子的穩定性能變差;
b、R3、R4要根據選取的mos管的Vgs來具體做調整,此處電路還有個風險,輸入電壓過大時可能會把mos管柵源擊穿,可以考慮加一些防護,如上圖 2 可做一些參考。
電話:18923864027(同微信)
QQ:709211280
〈烜芯微/XXW〉專業制造二極管,三極管,MOS管,橋堆等,20年,工廠直銷省20%,上萬家電路電器生產企業選用,專業的工程師幫您穩定好每一批產品,如果您有遇到什么需要幫助解決的,可以直接聯系下方的聯系號碼或加QQ/微信,由我們的銷售經理給您精準的報價以及產品介紹

