三極管有三個工作狀態:截止、放大、飽和,放大狀態很有學問也很復雜,多用于集成芯片,比如運放,現在不討論。
其實,對信號的放大我們通常用運放處理,三極管更多的是當做一個開關管來使用,且只有截止、飽和兩個狀態。
截止狀態看作是關,飽和狀態看作是開。
Ib≥1mA時,完全可以保證三極管工作在飽和狀態,對于小功率的三極管此時Ic為幾十到幾百mA,驅動繼電器、蜂鳴器等功率器件綽綽有余。
三極管電路舉例
把三極管箭頭理解成一個開關,如下圖為NPN型三極管,按下開關S1,約1mA的Ib流過箭頭,三極管工作在飽和狀態,c極到e極完全導通,c極電平接近0V(GND),負載RL兩端壓降接近5V。
Ib與Ic電流都流入e極,根據電流方向,e極為低電平,應接地,c極接負載和電源。


如下圖為PNP型三極管,按下開關S2,約1mA的Ib流過箭頭,三極管工作在飽和狀態,e極到c極完全導通,c極電平接近5V,負載RL兩端壓降接近5V。
Ib與Ic電流都流出e極,根據電流方向,e極為高電平,應接電源,c極接負載和地。


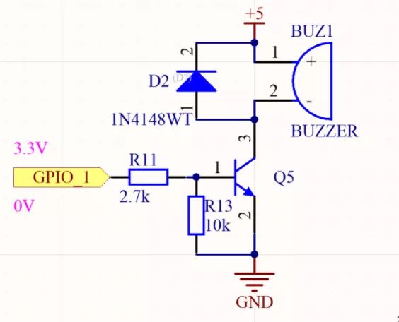
如下圖NPN三極管,對于NPN三極管更應該在b極加一個下拉電阻,一是為了保證b、e極間電容加速放電,加快三極管截止;二是為了保證給三極管b極一個已知邏輯狀態,防止控制輸入端懸空或高阻態時對三極管工作狀態的不確定。


如下圖是PNP三極端,對于PNP三極管,更應該在b極加一個上拉電阻,原理同上。


下圖NPN三極管,對于感性負載,必須在負載兩端并聯一個反向續流二極管,因為三極管在關斷時,線圈會自感產生很高的反向電動勢,而續流二極管提供的續流通路,同時鉗位反向電動勢,防止擊穿三極管。
續流二極管的選型必須是快恢復二極管或肖特基二極管,兩者響應速度快。


如下圖的NPN三極管,對于某些控制信號為低電平時,可能并不是真正的0V,一般在1V以內,為保證三極管完全截止,不得不在三極管b極加一個反向穩壓管或正向二極管,以提高三極管導通的閾值電壓。
根據個人經驗,推挽輸出的數字信號不用加,OC輸出、二極管輸出以及延時控制有必要加,通常穩壓管正常的工作電流≥1mA。


下圖是用三極管實現繼電器的延時控制的例子。
為三極管延時導通,快速關斷的一個仿真電路,D1、R2、C1、D2構成延時導通Q2的回路,C1的電壓為12V的時候Q2導通,R3、Q1、R4、R1構成快速關斷Q2的回路,C1通過R3和Q1快速放電。


要點
·對于NPN三極管,在不考慮三極管的情況下,b極電阻與下拉電阻的分壓必須大于0.7V,PNP同理。
·b極電流必須≥1mA可保證三極管處于飽和狀態,此時Ic滿足三極管最大的驅動能力。
·另外,對于三極管的放大倍數β,指的是輸出電流的驅動能力放大了β,比如100倍,并不是把輸出電流真正的放大了100倍。
電話:18923864027(同微信)
QQ:709211280
烜芯微專業制造二極管,三極管,MOS管,橋堆等20年,工廠直銷省20%,上萬家電路電器生產企業選用,專業的工程師幫您穩定好每一批產品,如果您有遇到什么需要幫助解決的,可以點擊右邊的工程師,或者點擊銷售經理給您精準的報價以及產品介紹
電話:18923864027(同微信)
QQ:709211280
烜芯微專業制造二極管,三極管,MOS管,橋堆等20年,工廠直銷省20%,上萬家電路電器生產企業選用,專業的工程師幫您穩定好每一批產品,如果您有遇到什么需要幫助解決的,可以點擊右邊的工程師,或者點擊銷售經理給您精準的報價以及產品介紹

