防反接保護電路
通常情況下直流電源輸入防反接保護電路是利用二極管的單向導電性來實現防反接保護。如下圖1所示:


圖1是一只串聯二極管保護系統不受反向極性影響,二極管有0.7V的壓降。這種接法簡單可靠,但當輸入大電流的情況下功耗影響是非常大的。
以輸入電流額定值達到2A,如選用Onsemi的快速恢復二極管 MUR3020PT,額定管壓降為0.7V,那么功耗至少也要達到:Pd=2A×0.7V=1.4W,這樣效率低,發熱量大,要加散熱器。
另外還可以用二極管橋對輸入做整流,這樣電路就永遠有正確的極性。如下圖2所示:


圖2是一個橋式整流器,不論什么極性都可以正常工作,但是有兩個二極管導通,功耗是圖1的兩倍。
這些方案的缺點是,二極管上的壓降會消耗能量。輸入電流為2A時,圖1中的電路功耗為1.4W,圖2中電路的功耗為2.8W。
利用MOS管的開關特性,控制電路的導通和斷開來設計防反接保護電路,由于功率MOS管的內阻很小,解決了現有采用二極管電源防反接方案存在的壓降和功耗過大的問題。


MOS管型防反接保護電路
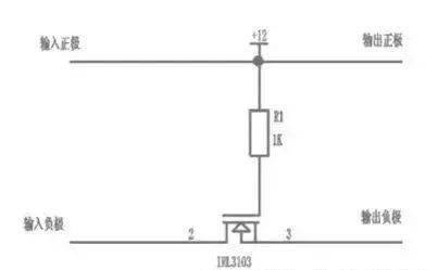
圖3利用了MOS管的開關特性,控制電路的導通和斷開來設計防反接保護電路。由于功率MOS管的內阻很小,現在MOSFET Rds(on)已經能夠做到毫歐級,解決了現有采用二極管電源防反接方案存在的壓降和功耗過大的問題。


圖3 .NMOS管型防反接保護電路
極性反接保護將保護用場效應管與被保護電路串聯連接。保護用場效應管為PMOS場效應管或NMOS場效應管。
若為PMOS,其柵極和源極分別連接被保護電路的接地端和電源端,其漏極連接被保護電路中PMOS元件的襯底。
若是NMOS,其柵極和源極分別連接被保護電路的電源端和接地端,其漏極連接被保護電路中NMOS元件的襯底。
一旦被保護電路的電源極性反接,保護用場效應管會形成斷路,防止電流燒毀電路中的場效應管元件,保護整體電路。具體N溝道MOS管防反接保護電路電路如圖3示。
N溝道MOS管通過S管腳和D管腳串接于電源和負載之間,電阻R1為MOS管提供電壓偏置,利用MOS管的開關特性控制電路的導通和斷開,從而防止電源反接給負載帶來損壞。
正接時候,R1提供VGS電壓,MOS飽和導通;反接的時候MOS不能導通,所以起到防反接作用。功率MOS管的Rds(on)只有20mΩ實際損耗很小,2A的電流,功耗為(2×2)×0.02=0.08W根本不用外加散熱片。解決了現有采用二極管電源防反接方案存在的壓降和功耗過大的問題。


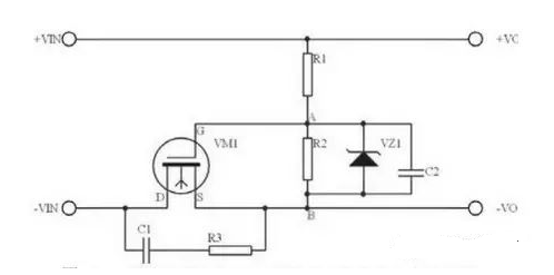
圖4.使用N型功率MOS管的輸入防反接電路原理圖


圖5 .使用P型功率MOS管的輸入防反接電路原理圖
VZ1為穩壓管防止柵源電壓過高擊穿MOS管。
NMOS管的導通電阻比PMOS的小,最好選NMOS。
NMOS管接在電源的負極,柵極高電平導通。
PMOS管接在電源的正極,柵極低電平導通。
烜芯微專業制造二極管,三極管,MOS管,橋堆等20年,工廠直銷省20%,上萬家電路電器生產企業選用,專業的工程師幫您穩定好每一批產品,如果您有遇到什么需要幫助解決的,可以點擊右邊的工程師,或者點擊銷售經理給您精準的報價以及產品介紹
烜芯微專業制造二極管,三極管,MOS管,橋堆等20年,工廠直銷省20%,上萬家電路電器生產企業選用,專業的工程師幫您穩定好每一批產品,如果您有遇到什么需要幫助解決的,可以點擊右邊的工程師,或者點擊銷售經理給您精準的報價以及產品介紹

