本電路通過簡單的電路結構能夠實現可調的直流穩壓電源,并且具電壓指示,輸出直流電壓范圍為 0 ~ 30V。
電路原理如圖下圖所示。


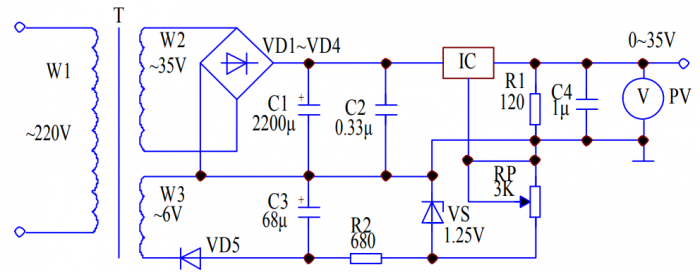
本電路通過變壓器 T 把 220V 的交流電壓加在一次側 W1 后,在二次側 W2 和 W3 分別得到 35V 和 6V 的交流電壓,二次側 W2 端通過二極管 VD1~VD4 整流、電容器 C1、C2 濾波后輸入到 IC 三端集成穩壓電路的輸入端,通過由 IC 穩壓集成電路、電阻器 R1 和電容器C4 輸出 35V 的直流電壓。二次側的 W3 線圈輸出的 6V 的交流電壓通過二極管 VD5、電容器 C3、電阻器 R2 和穩壓二極管 VS 輸出一個-1.25V 的負電壓作為輔助電源。變阻器 RP加在 IC 集成電路的控制端,通過調節變阻器 RP 能夠使輸出端輸出 0~30V 的直流電源。
在元器件的選擇上,IC 選用 LM317 三端穩壓集成電路;R1、R 選用 1/2W 型金屬膜電阻器;C1、C3 選用耐壓分別為 50V 和 10V 的鋁電解電容器,C2、C4 選用 CD11—16V 電解電容器;VD1~VD5選用 IN4007 硅型整流二極管;VS 選用 IN4106 或 2CW60 硅穩壓二極管;RP 可用 WSW 型有機實心微調可變電阻器;T 選用 10W、二次側電壓為 35V 和 6V 的電源變壓器;其余器件可參考圖上標注。另外,本電路結構簡單,只要按照電路圖焊接,選用的元器件無誤,無需調試都能正常工作。
烜芯微專業制造二極管,三極管,MOS管,橋堆等20年,工廠直銷省20%,4000家電路電器生產企業選用,專業的工程師幫您穩定好每一批產品,如果您有遇到什么需要幫助解決的,可以點擊右邊的工程師,或者點擊銷售經理給您精準的報價以及產品介紹
烜芯微專業制造二極管,三極管,MOS管,橋堆等20年,工廠直銷省20%,4000家電路電器生產企業選用,專業的工程師幫您穩定好每一批產品,如果您有遇到什么需要幫助解決的,可以點擊右邊的工程師,或者點擊銷售經理給您精準的報價以及產品介紹

