最近幾年,低壓差分信號(LVDS)[1]的高速數據互連已廣泛應用于消費電子產品、高速計算機外設、通信 / 網絡以及無線基站等各個領域。LVDS 在性能、功耗、噪聲、EMI 以及成本等方面具有顯著優勢。采用正確的設置,LVDS 信號可以通過一對兒雙絞線電纜提供 100Mbps 至 800Mbps 的數據速率,傳輸距離為 10m 至 15m,在 PCB 引線上的傳輸距離> 1m。100Ω負載的功耗僅為 1.2mW,與頻率無關。
本應用筆記主要討論 LVDS 失效保護電路,這對于 LVDS 正確工作非常重要。將檢驗三種失效保護電路,并分析它們的特性進而為提供應用指導。
LVDS 的基本特性和優點
首先簡單回顧一下 LVDS 信號的基本特性和電路配置。圖 1 所示為簡單的 LVDS 發送、接收基本電路,接收器是一個絕對轉換門限約為 50mV 的比較器。傳輸媒介,無論是電纜還是 PCB 引線,都設計成 100Ω差分阻抗。圖 2 所示為媒介信號的共模和差分電平。在圖 1 和圖 2 中,VID 是 LVDS 接收器的輸入差分電壓,VOD 是 LVDS 發送器的差分輸出電壓,VCM 是共模電壓。


圖 1. LVDS 的 Tx、Rx 基本電路圖


圖 2. LVDS 信號的共模和差分電壓
電流源恒定驅動兩條緊密耦合的電纜線或 PCB 引線,媒介中的共模電流、電壓不隨時間改變,差分信號隨時間變化。通常,數據傳輸速率主要受負載寄生電容、電感的限制。對于圖 1 所示 LVDS 電路,驅動器(發送器)的共模阻抗大部分來自負載電容。另一方面,寄生電感主要來自芯片或負載引線,而不是匹配傳輸線。此外,寄生電感值相對較小,因此對信號完整性的影響可忽略不計。由于負載共模電壓不變,負載寄生電容的影響可以忽略。因此,LVDS 信號與 CMOS 或 TTL 信號相比能夠提供更高的數據傳輸速率。
由于兩條電纜或引線緊密耦合,因此 EMI 僅受共模信號的影響。傳輸過程中的共模變化可以忽略,意味著 LVDS 即使在非常高的工作頻率下也具有非常低的輻射。此外,在 350mV 低差分電壓擺幅在 100Ω終端電阻上僅消耗 1.2mW 功率,該數值保持固定,與數據速率無關。與功耗較高的單端信號(如 CMOS 和 TTL)相比,LVDS 信號的突出優勢是具有極低功耗。
失效保護功能
大多數 LVDS 接收器都需要具有內部或外部失效保護電路,以便在特定鏈路狀態下或出現故障時接收器的輸出能具有一個已知狀態,通常為邏輯高電平。以下列出了需要失效保護的鏈路狀態或故障。
輸入開路:如果 LVDS 芯片具有多個接收端口,則未使用的接收器輸入必須保持開路狀態,且輸出應為穩定的邏輯高電平。
輸入浮空:如果 LVDS 驅動器處于三態、驅動器斷電或鏈路斷開,LVDS 必須具有穩定的邏輯高電平輸出。
輸入短路:如果兩條平行 LVDS 電纜或引線短路,即出現連接故障,輸出應為邏輯高電平。
設計人員還希望即使在噪聲環境下也具有強大的失效保護功能,并要求它對正常狀態下的 LVDS 工作影響最小,可忽略不計。
失效保護電路及其性能分析
這里給出了三種基本的失效保護電路:外部偏置電路、內部通道電路以及并聯電路。下面將逐一介紹這些失效保護電路的工作原理,并分析各自的優缺點。
外部偏置失效保護電路
該失效保護電路由接收器輸入引腳的三個外接電阻組成(圖 3)。


圖 3. 外部失效保護電路
在上述電路中,線路未被驅動時,偏置電路設置兩個輸入引腳之間的正偏移電壓,以便接收器輸出處于邏輯高電平。偏移電壓 VID 可由下式決定:


電路的共模電壓由下式確定:


例如:若要在浮空的電路上獲得 50mV 的 VID 偏移量,需要選擇 R1 = 4170Ω、R2 = 2450Ω。假定噪聲幅度小于 VID 偏移量,則接收器輸出處于邏輯高電平。
該失效保護電路已廣泛用于早期的 LVDS 接收器。由于具有下列優勢,所以成為首選方案:
可按照浮空傳輸線的噪聲電平靈活設置偏移電壓。
提供了一個共模返回通道和一個 ESD 放電通道。
但是,這種方法還存在以下幾個缺點,限制了它在目前 LVDS 應用中的使用:
兩個必要的外部電阻對于單個 LVDS 鏈路可能不是負擔,但在采用多個鏈路時,特別是多通道應用中,就需要認真考慮。
目前,計算機外設和網絡互連的 LVDS 數據傳輸速率達到 800Mbps,甚至 2Gbps。在如此高的數據速率下傳輸,由 VID 偏移量造成的不平衡接收門限會導致占空比嚴重失真,并增大抖動。
由于 VID 偏移不能設置過高,因此對于差分噪聲的失效保護具有較低余量。
輸入短路時該電路不起作用。電源短路時,VID 偏移電壓也被短路,LVDS 輸出不確定。
內部通道失效保護電路
內部通道失效保護電路的設計與外部偏置電路類似,只是該電路將 R1 和 R2 集成在 LVDS 接收器內部,使 VID 的偏移量成為一個內置電壓源。這種電路已廣泛用于 LVDS 接收器[2],圖 4 給出了等效電路。


圖 4. 內部通道失效保護電路框圖
進行內部通道電路設計時,選取 R1 和 R2 的值,使 VID 的內部偏移量在 30mV 與 50mV 之間。即使輸入短路,仍有正的 VID 偏移,這樣,在上述三種狀態下或需要失效保護時,都能夠將輸出置為邏輯高電平。
這種內部通道設計方法優于外部偏置電路,因為它克服了后者的一些缺點。內部通道失效保護電路的特性如下:
無需外部電阻。
輸入短路時仍具有保護功能。
雖然如此,內部通道失效保護在某些應用中仍具有一些缺點:
不具有設置電壓偏移的靈活性。
產生了一個不平衡的接收器門限,使占空比降低,抖動增加。
對“內部通道” 噪聲具有較低余量。
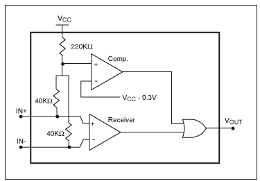
并聯失效保護電路
Maxim 的大多數 LVDS 產品采用了并聯失效保護電路[3]。該電路克服了前兩種失效保護電路缺點,如圖 5 所示。


圖 5. 并聯失效保護電路原理圖
如圖 5 所示,比較器監視電源電壓,并將其與 VCC - 0.3V 基準電壓進行比較。如果電源電壓高于基準電壓,輸出為邏輯高電平。然后,這個邏輯高電平通過一個“或”門屏蔽接收器輸出,開啟失效保護電路。在上述需要失效保護的三種特定情況(開路、浮空和短路)下,這種架構能將 LVDS 輸出拉至邏輯高電平。只要共模電壓低于基準電壓 VCC - 0.3V,這種保護方式就能正常工作。
并聯失效保護電路與傳統方案相比具有一些獨特優點:
無論對于共模還是差模信號,都具有更高的噪聲余量。
結構對稱,不會影響輸入差分信號的占空比,也不會引起抖動。
盡管具有獨特的優勢,但采用這種并聯設計仍然存在一些問題。對于多點或遠距離點對點通信,共模負載電容相對較大。發生故障時,這種電路需要一段時間使共模電壓達到 VCC - 0.3V,這樣,失效保護功能也會增加一個延遲。
結論
本應用筆記主要討論了外部偏置、內部通道和并聯電路三種不同的失效保護電路設計、工作方式及其優缺點。可以看出,對于 LVDS 失效保護電路沒有一個十分理想的解決方案。然而,分析顯示并聯方式相對于其它兩種方案具有更多優勢。
烜芯微專業制造二極管,三極管,MOS管,橋堆等20年,工廠直銷省20%,4000家電路電器生產企業選用,專業的工程師幫您穩定好每一批產品,如果您有遇到什么需要幫助解決的,可以點擊右邊的工程師,或者點擊銷售經理給您精準的報價以及產品介紹
烜芯微專業制造二極管,三極管,MOS管,橋堆等20年,工廠直銷省20%,4000家電路電器生產企業選用,專業的工程師幫您穩定好每一批產品,如果您有遇到什么需要幫助解決的,可以點擊右邊的工程師,或者點擊銷售經理給您精準的報價以及產品介紹

