低功耗照明的驅動器通常采用簡單的線性穩壓器,將其配置成恒流模式(圖 1a)。線性穩壓器具有設計簡單等優點。然而,其主要缺點在于功耗較大,因為工作時,多余的電壓通過檢流電阻和調整管本身的發熱耗散掉。這樣的熱損耗還嚴重阻礙了系統的“綠色”進程。熱損耗越大,對冷卻裝置(風扇或大金屬散熱器)的要求越高,消耗的能量也越多,并會占用更大的空間和重量,同時也意味著材料成本和制造時間的增加。
一種替代的解決方案是采用開關模式調節架構,例如 buck 調節器(圖 1b)。這類調節器通常需要一個 0.8V 至 1.3V 的反饋電壓,用于調節流過 LED 的電流。用來建立該電壓的電流測量電路通常是與 LED 串聯的一個小電阻。電阻兩端的電壓作為反饋電壓,可以為 LED 維持恒流供電。這種架構降低了調節器本身的損耗,但檢流電阻的功耗使系統損耗仍然存在。


圖 1a. 簡單的線性穩壓架構由于調整管和電流設置電阻而存在較大功耗。該電路的優點是簡單、沒有任何 EMI,但它僅適用于低電壓應用,而且存在一定的發熱。


圖 1b. 基本的開關模式調節方案,功耗主要來自檢流電阻的能量損耗。該方案效率極高,并可重新配置實現升壓。不過,電路相對復雜并且會產生 EMI。
為了降低檢流電阻的功耗,應采用低損耗電流檢測電路,例如采用電阻 / 運放結合的方式提供開關轉換器所要求的反饋電壓。可以采用專用的精密檢流放大器,例如 MAX9938T,為檢流電阻兩端的電壓產生 25V/V 的檢測增益。這一方案能夠把反饋電路的損耗降至幾十毫瓦。
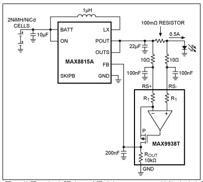
在圖 2 所示電路中,boost 轉換電路采用了 MAX9938T 檢流放大器,并使用 MAX8815A 升壓轉換器通過兩節 NiMH 串聯電池為其供電。MAX8815A 工作在最高 2MHz 的開關頻率下,效率高達 97%。高開關頻率最大限度減小了外部元件的尺寸;而內部補償功能則減少了外部元件數量,適用于成本和空間敏感產品。該轉換器可以在兩節 NiMH 電池供電時產生 3.3V 至 5V 的輸出電壓。


圖 2. 從圖 1b 衍生而來,采用諸如 MAX9938T 的檢流放大器將檢流電阻的功耗降至幾十毫瓦。相比圖 1 電路幾百毫瓦甚至更大的損耗,該電路的功耗降低了許多。
MAX9938T 檢流放大器控制流入 LED 的電流。該放大器在其輸入端集成了增益設置電阻,將增益設置在 25V/V。此外,放大器還具有較高的精度等級,VOS 低于 500µV (最大值),增益誤差低于±0.5% (最大值)。由于 MAX8815A 的反饋電壓為 1.265V,因此 100mΩ檢流電阻產生的 LED 電流為(1.265V/25)/0.1Ω ≈ 0.5A。
MAX9938T 需要外接一個由兩組 10Ω/100nF 構成的輸入共模濾波器以濾除輸入端的共模電壓,此共模電壓是由 MAX8815A 輸出端的高頻紋波引起的。MAX9938T 輸出端的 200nF 電容能夠降低放大器的帶寬,從而防止振蕩。
該設計思路給出了一個元件數極少的方案,由于最大限度地降低了調節器和控制環路的功耗,該方案有效延長了電池使用壽命。
烜芯微專業制造二極管,三極管,MOS管,橋堆等20年,工廠直銷省20%,4000家電路電器生產企業選用,專業的工程師幫您穩定好每一批產品,如果您有遇到什么需要幫助解決的,可以點擊右邊的工程師,或者點擊銷售經理給您精準的報價以及產品介紹
烜芯微專業制造二極管,三極管,MOS管,橋堆等20年,工廠直銷省20%,4000家電路電器生產企業選用,專業的工程師幫您穩定好每一批產品,如果您有遇到什么需要幫助解決的,可以點擊右邊的工程師,或者點擊銷售經理給您精準的報價以及產品介紹

