雙輸出低噪聲電源對于電子發燒友來說是一個必不可少的工具。在許多情況下都需要雙輸出電源,例如設計前置放大器和為功率運算放大器(OPAMP)供電等。在本文中,我們將構建一個可供用戶獨立調節正負軌的線性電源,在其輸入端采用普通的單輸出交流變壓器即可。
該線性電源應具備的特性:
●AC–DC轉換
●雙輸出電壓(正-地-負)
●可調正負軌
●僅一個單輸出交流變壓器
●輸出噪聲(20MHz-BWL,空載):大約1.12mVpp
●低噪聲和穩定輸出(為Opamps供電的理想之選)
●輸出電壓:+/-1.25V至+/-25V
●最大輸出電流:300mA至500mA
●低成本且易于焊接(所有組件均為DIP封裝)
電路分析:
圖1顯示了供電電源的原理圖。其中,D1和D2為整流二極管。C1和C2構成了第一級降噪濾波器。


圖1:低噪聲電源原理圖
由R1、R2、C1、C2、C3、C4、C5和C6構建了一個低通RC濾波器,降低了來自正負軌的噪聲。該特性從理論上和實踐上都可以進行檢驗,例如可采用具有波德圖功能的示波器SiglentSDS1104X-E來進行測量。
IC1和IC2是該電路的主要調節器件。根據IC1(LM317)數據表的描述,“LM317是一款可調節三端正電壓穩壓器,能夠在1.25V至37V輸出電壓范圍內提供超過1.5A的電流。它僅需兩個外部電阻即可設置輸出電壓。該器件具有0.01%的典型線性調整率和0.1%的典型負載調整率。它還包含電流限制、熱過載保護和安全工作區保護功能。即使斷開“ADJUST”端子,過載保護功能仍起作用。”
顯而易見,LM317引入了良好的線性和負載調節參數,因此我們可以期望獲得穩定的輸出軌。IC2(LM337)與之相同,唯一的區別是IC2芯片用于調節負電壓。
D3和D4用于提供保護功能。這兩個二極管提供了一個低阻抗放電路徑,以防止電容器(C9和C10)放電到穩壓器的輸出中。
R4和R5用于調節輸出電壓。C7、C8、C9和C10則用于過濾剩余的輸出噪聲。
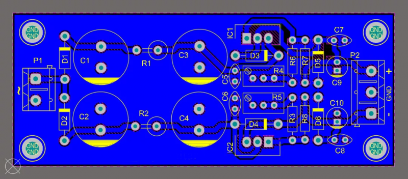
PCB布局
圖2顯示了該電路的PCB布局。它采用單層PCB板設計,所有組件均為DIP封裝,因此易于焊接和使用。


圖2:電源的PCB布局
對于IC1和IC2,我采用了SamacSys組件庫。SamacSys組件庫不僅是免費的,更重要的是它遵循工業IPC的尺寸規格標準。由于我使用的PCB設計工具是Altium,因此可以直接用Altium插件安裝SamacSys組件庫。圖3顯示了那些被選定的組件。類似的設計工具還有KiCad和其他CAD軟件。


圖3:采用SamacSys組件庫(ADPlugin)來表征IC1(LM137)和IC2(LM337)
圖4顯示了PCB板的3D視圖。


圖4:PCB板的最終3D視圖
組裝和測試
圖5顯示了已組裝好的電路板。本實例中我使用了220V至12V的變壓器,以在輸出端獲得最大+/-12V的電壓。圖6顯示了相關接線圖。


圖5:組裝好的電路板


圖6:變壓器和電路接線圖
通過轉動R4和R5多圈電位器,可以獨立調節正負電壓軌上的電壓。圖7的示例中,輸出被調節為+/-9V。


圖7:輸出端+/-9V電壓軌
現在,我們來測量輸出噪聲。我使用的SiglentSDS1104X-E示波器由于在輸入端引入500uV/div的靈敏度,因此非常適合此類測量。將通道1設置為1X,交流耦合,20MHz帶寬限制,并將采集模式設置為峰值檢測。然后取下接地線并使用探頭接地彈簧。請注意,此測量沒有輸出負載。圖8為示波器屏幕顯示和測試結果,噪聲Vpp值約為1.12mV。注意,增加輸出電流會增加噪聲/紋波電平,對所有電源均是如此。


圖8:電源的輸出噪聲(空載時)
R1和R2電阻的額定功率決定了輸出電流。因此我選擇了3W的電阻。另外,如果要獲取大電流或調節器的輸入與輸出之間的電壓差較大,別忘記在IC1和IC2上安裝合適的散熱器。使用3W電阻器可以獲得500mA(最大值)的電流。若使用2W電阻,則該值自然降低至大概300mA(最大值)。
物料
圖9羅列了物料清單(BOM)。


圖9:物料清單
烜芯微專業制造二極管,三極管,MOS管,橋堆等20年,工廠直銷省20%,4000家電路電器生產企業選用,專業的工程師幫您穩定好每一批產品,如果您有遇到什么需要幫助解決的,可以點擊右邊的工程師,或者點擊銷售經理給您精準的報價以及產品介紹
烜芯微專業制造二極管,三極管,MOS管,橋堆等20年,工廠直銷省20%,4000家電路電器生產企業選用,專業的工程師幫您穩定好每一批產品,如果您有遇到什么需要幫助解決的,可以點擊右邊的工程師,或者點擊銷售經理給您精準的報價以及產品介紹

