蜂鳴器是電聲器材的一種,常常經過動態用于報警、提示、警示等場合。蜂鳴器與喇叭在用法上也有類似的本質,一般作業電流比照大,電路上的TTL點評底子上驅動不了蜂鳴器,需求添加一個電流拓寬的電路才干夠,即此一個管腳很難驅動蜂鳴器宣告動態,所以添加了一個三極管來添加經過蜂鳴器的電流。
1.蜂鳴器報警電路
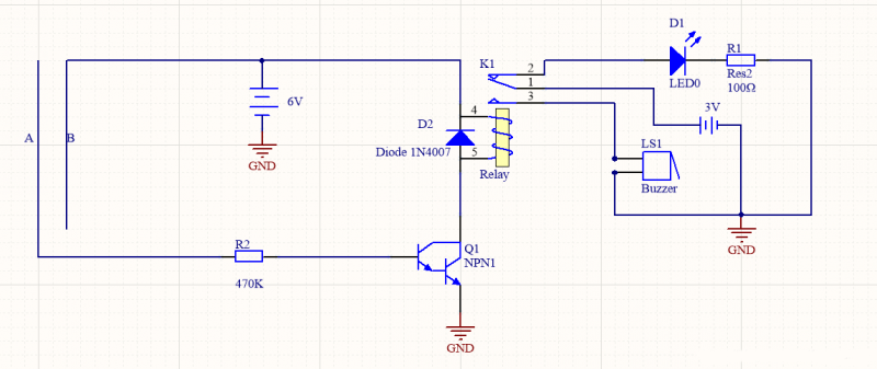
蜂鳴器報警電路

繼電器為弱電控制強電器件,因此整體為弱電控制強電電路。左端為弱電部分,右端為強電部分。(這里只是模擬弱電控制強電功能,舉個例子而已。雖然左邊為6V電壓,右端為3V電壓)。正常時,繼電器1、2腳吸合,右端電路電流由3V電壓通過發光二極管LED0,R1流向電壓負極。此時發光二極管發光。當AB端被物體導通時,繼電器1、3腳導通,3V電壓產生的電流通過蜂鳴器流向地端,蜂鳴器響。
先看左邊電路:當有物體碰觸AB點時,AB點導通,電流通過AB點流向Q1,Q1為兩個NPN三極管組成的達林頓組態。(這種連接方式可以放大電流,相當第二個三極管的發射極電流倍乘了第一個三極管的β倍。一般用于繼電器的可控制端。Q1可以看成一個三極管,只是輸出電流更大了)。
此時,Q1的基極電壓上升,達林頓組態的三極管導通,電流通過6V的電源、繼電器、Q1流向地。繼電器Relay的4腳和5腳產生電壓,控制繼電器的1、2腳斷開,1、3腳導通。
D2為二極管反向接入起到穩定兩端電壓、保護繼電器的作用。
右端電路很簡單:正常時,繼電器1、2腳吸合,右端電路電流由3V電壓通過發光二極管LED0,R1流向電壓負極。此時發光二極管發光。當AB端被物體導通時,繼電器1、3腳導通,3V電壓產生的電流通過蜂鳴器流向地端,蜂鳴器響。
2.蜂鳴器報警電路原理

如圖所示,BP引腳接單片機,當溫度或濕度高于設置的報警值時,單片機給一個低電平到三極管S9012的基極,三級管導通,蜂鳴器報警。
蜂鳴器是一種一體化結構的電子音響器,采用直流電壓供電,廣泛應用于計算機、打印機、復印機、報警器、電子玩具、汽車電子設備、電話機、定時器等中作發聲器件。蜂鳴器主要分為壓電式蜂鳴器和電磁式蜂鳴器兩種類型。蜂鳴器在電路中用字母“H”或“HA”(舊標準用“FM”、“LB”、“JD”等)表示。
蜂鳴器分為有源和無源蜂鳴器,我們這里接的是有源蜂鳴器,有源蜂鳴器直接接上額定電源(新的蜂鳴器在標簽上都有注明)就可連續發聲;而無源蜂鳴器則和電磁揚聲器一樣,需要接在音頻輸出電路中才能發聲。有源蜂鳴器與無源蜂鳴器的區別:(注意:這里的“源”不是指電源,而是指震蕩源。)也就是說,有源蜂鳴器內部帶震蕩源,所以只要一通電就會叫而無源內部不帶震蕩源,所以如果用直流信號無法令其鳴叫。必須用2K-5K的方波去驅動它,有源蜂鳴器往往比無源的貴,就是因為里面多個震蕩電路。
無源蜂鳴器的優點是:
1、便宜
2、聲音頻率可控,可以做出“多來米發索拉西”的效果
3、在一些特例中,可以和LED復用一個控制口
有源蜂鳴器的優點是:程序控制方便
無源電磁蜂鳴器工作原理是:交流信號通過繞在支架上的線包在支架的芯柱上產生一交變的磁通,交變的磁通和磁環恒定磁通進行疊加,使鉬片以給定的交流信號頻率振動并配合共振腔發聲。產品的整個頻率和聲壓的響應曲線與間隙值、鉬片的固有振動頻率(可粗略折射為小鉬片的厚度)、外殼(亥姆霍茲共振聲腔)頻率、磁環的磁強漆包線的線徑有直接關系。
3.蜂鳴器報警電路作用
蜂鳴器的作用:
蜂鳴器是一種能將音頻信號轉化為聲音信號的發音器件,在家用電器上,在銀行、公安的報警系統中,在電子玩具、游戲機中都得到普遍應用。
蜂鳴器主要用于提示或報警,根據設計和用途的不同,能發出音樂聲、汽笛聲、蜂鳴聲、警報聲、電鈴聲等各種不同的聲音。
洗衣機中應用的蜂鳴器多發出蜂鳴聲,提示用戶操作進程。在燃器具中應用的蜂嗚器多是發出警報聲,向用戶發出燃器具在干燒的警告。作為門鈴應用的蜂鳴器多發出“叮咚”聲或音樂聲,提示有客人來訪。在公安、銀行、家庭警戒區安裝的蜂鳴器多發報警聲,若有人進入警戒區,在傳感控制作用下,蜂鳴器就會發出報警聲。在工廠、學校應用的蜂鳴器,多發出電鈴聲。
烜芯微專業制造二極管,三極管,MOS管,橋堆等20年,工廠直銷省20%,4000家電路電器生產企業選用,專業的工程師幫您穩定好每一批產品,如果您有遇到什么需要幫助解決的,可以點擊右邊的工程師,或者點擊銷售經理給您精準的報價以及產品介紹
烜芯微專業制造二極管,三極管,MOS管,橋堆等20年,工廠直銷省20%,4000家電路電器生產企業選用,專業的工程師幫您穩定好每一批產品,如果您有遇到什么需要幫助解決的,可以點擊右邊的工程師,或者點擊銷售經理給您精準的報價以及產品介紹

