在這里分析一個簡單的LED恒流電路,軟件采用Multisim進行波形采集
一、元器件
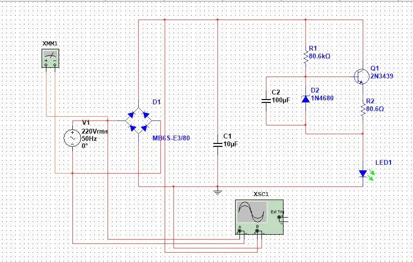
R1為80KΩ左右的金屬膜電阻;Q選取耐壓值超過350V的VPN三極管;D選取2V左右的穩壓二極管(如1N4680);C2選取10V、100UF以上的電解電容;R2選擇80Ω左右的電阻。R2的大小為:R2=1.25/需要的電流。
二、電路仿真分析


LED恒流驅動電路
下面我們來看輸入的波形、電壓以及經過整流濾波后的波形圖


輸入、輸出波形
通過仿真分析可以看到,我們輸入的信號源為220V(有效值)、50HZ,通過電壓表測到的電壓值為220.525V,波形圖中的峰峰值為616.92V,一切正常。接下來我們看經過整流濾波后的圖形,整條波形比較平滑接近直流,原理比較簡單這里不再贅述。


電路仿真測試
從上面的仿真分析可以看到三極管Q1處于導通狀態(Uc>Ub>Ue),此時Ube的壓降為0.55V,穩壓管穩定的電壓為2.22V,那么R2兩端的壓降為2.22-0.55=1.67V,此時電路中的電路為1.67/80=20.8mA,符合我們測出來的數據。
文章開頭給出的R2的計算公式只是經驗,要根據自己實際電路進行調整,此電路雖然簡單,卻是一個十分穩定,高效的電路,電路效率:電壓在200~260V之間變化時,效率在98%~77%之間變化。在220v時效率為90%,在240V時效率為83%,幾乎可以同一個AD-DC的芯片相媲美。除了效率外,別的參數也優于開關電源,如沒有振蕩、低諧波含量、高功率因數、無污染(電磁)。另外對于濾波電容一般增加1W需要增加0.5uF的電容量。
烜芯微專業制造二極管,三極管,MOS管,橋堆等20年,工廠直銷省20%,4000家電路電器生產企業選用,專業的工程師幫您穩定好每一批產品,如果您有遇到什么需要幫助解決的,可以點擊右邊的工程師,或者點擊銷售經理給您精準的報價以及產品介紹
烜芯微專業制造二極管,三極管,MOS管,橋堆等20年,工廠直銷省20%,4000家電路電器生產企業選用,專業的工程師幫您穩定好每一批產品,如果您有遇到什么需要幫助解決的,可以點擊右邊的工程師,或者點擊銷售經理給您精準的報價以及產品介紹

