三極管概述
三極管的作用有哪些?我們先了解什么是三極管?三極管,全稱應為半導體三極管,也稱雙極型晶體管、晶體三極管,是一種控制電流的半導體器件。其作用是把微弱信號放大成幅度值較大的電信號,也用作無觸點開關。
三極管是半導體基本元器件之一,具有電流放大作用,是電子電路的核心元件。三極管是在一塊半導體基片上制作兩個相距很近的PN結,兩個PN結把整塊半導體分成三部分,中間部分是基區,兩側部分是發射區和集電區,排列方式有PNP和NPN兩種。
三極管產品分類
a.按材質分: 硅管、鍺管
b.按結構分: NPN 、 PNP。如圖所示。
c.按功能分: 開關管、功率管、達林頓管、光敏管等.
d. 按功率分:小功率管、中功率管、大功率管
e.按工作頻率分:低頻管、高頻管、超頻管
f.按結構工藝分:合金管、平面管
g.按安裝方式:插件三極管、貼片三極管

三極管的基本結構和分類
半導體三極管的結構示意圖如下圖所示。它有兩種類型:NPN型和PNP型。包含三層半導體:基區(相連電極稱為基極,用B或b表示); 發射區(相連電極稱為發射極,用E或e表示);集電區(相連電極稱為集電極,用C或c表示)。 E-B間的PN結稱為發射結, C-B間的PN結稱為集電結。

兩類三極管示意圖及圖形符號
三極管的作用-貼片三極管的開關作用
貼片三極管的開關作用如下:
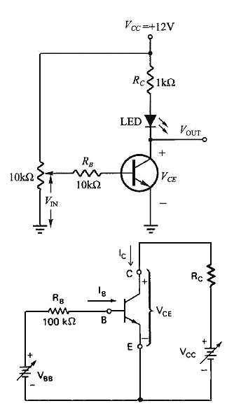
簡單貼片三極管開關:電路如下圖,電阻RC是LED限流用電阻,以防止電壓過高燒壞LED(發光二極管),將輸入信號 VIN 從0 調到最大 (等分為約20 個間隔),觀察并記錄對的 VOUT 以及LED 的亮度。當貼片三極管開關為斷路時,VOUT =VCC =12 V,LED 不亮。當貼片三極管開關通路時,VOUT = 0.2V ,LED 會亮。
改良貼片三極管開關:因為三極管由截止區過度到飽和區需經過線性區,開關的效果不會有明確的界線。為使貼片三極管開關的效果明確,可串接兩個貼片三極管,如下面的電路圖。同樣將輸入信號 VIN 從0 調到最大 (等分為約20 個間隔),觀察并記錄對應的VOUT 以及LED 的亮度。

貼片三極管開關與機械式開關的比較
截至目前為止,我們都假設當貼片三極管開關導通時,其基極與射極之間是完全短路的。事實并非如此,沒有任何貼片三極管可以完全短路而使VCE=0,大多數的小信號硅質貼片三極管在飽和時,VCE(飽和)值約為0.2伏特,縱使是專為開關應用而設計的交換貼片三極管,其VCE(飽和)值頂多也只能低到0.1伏特左右,而且負載電流一高,VCE(飽和)值還會有些許的上升現象,雖然對大多數的分析計算而言,VCE(飽和)值可以不予考慮,但是在測試交換電路時,必須明白VCE(飽和)值并非真的是0。
雖然VCE(飽和)的電壓很小,本身微不足道,但是若將幾個貼片三極管開關串接起來,其總和的壓降效應就很可觀了,不幸的是機械式的開關經常是采用串接的方式來工作的,如圖3(a)所示,貼片三極管開關無法模擬機械式開關的等效電路(如圖3(b)所示)來工作,這是三極管開關的一大缺點。
幸好貼片三極管開關雖然不適用于串接方式,卻可以完美的適用于并接的工作方式,如圖4所示者即為一例。
貼片三極管開關和傳統的機械式開關相較,具有下列四大優點:
(1)貼片三極管開關不具有活動接點部份,因此不致有磨損之慮,可以使用無限多次,
一般的機械式開關,由于接點磨損,頂多只能使用數百萬次左右,而且其接點易受污損而影響工作,因此無法在臟亂的環境下運作,貼片三極管開關既無接點又是密封的,因此無此顧慮。
(2)機械式開關的動作速度較一般的開關為快,一般開關的啟閉時間是以毫秒(ms)來計算的,貼片三極管開關則以微秒(μs)計。
(3)貼片三極管開關沒有躍動(bounce)現象。一般的機械式開關在導通的瞬間會有快速的連續啟閉動作,然后才能逐漸達到穩定狀態。
(4)利用貼片三極管開關來驅動電感性負載時,在開關開啟的瞬間,不致有火花產生。反之,當機械式開關開啟時,由于瞬間切斷了電感性負載樣上的電流,因此電感之瞬間感應電壓,將在接點上引起弧光,這種電弧非但會侵蝕接點的表面,亦可能造成干擾或危害。
烜芯微專業制造二極管,三極管,MOS管,20年,工廠直銷省20%,1500家電路電器生產企業選用,專業的工程師幫您穩定好每一批產品,如果您有遇到什么需要幫助解決的,可以點擊右邊的工程師,或者點擊銷售經理給您精準的報價以及產品介紹

